4月27日下午,电气信息工程学院在天枢楼B108举办第五届信盈达杯嵌入式电子创新设计竞赛总决赛。决赛邀请了深圳信盈达科技有限公司经理李志、工程师胡赟增,副院长袁洪春、蔡纪鹤,竞赛指导老师王鹏、戚建宇参与评委工作。
在信盈达公司工程师的培训与指导下,参赛选手对比赛作品经过了四个月打磨。本次大赛采用了现场答辩与演示,共有14个小组参加了本届嵌入式电子创新总大赛。参赛作品涉及领域广泛,有基于北斗+UWB的室内外双定位多人机交互智能轮椅、基于深度强化学习的移动抓取机械臂、基于yolov3的吊扇群嵌入式智能控制系统、语音控制自动分类智能垃圾桶等。最终,卷积云队刘成龙、文诗磊、叶婕和智能轮椅下一队沈岩、金子涵、是晨健在众多作品中脱颖而出,获得了一等奖。


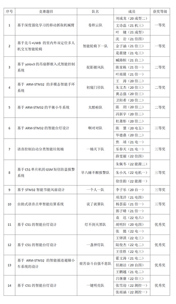
决赛的最终获奖名单如下:

(电气信息工程学院 戚建宇/文 施伟/摄 袁洪春/审核)