首 页
学院概况
学院简介
领导分工
机构设置
办公机构
业务组织
党群组织
专业设置
师资队伍
教授
教师名录
人才工程
招生就业
研究生招生
本科招生
就业信息
校友风采
考研专栏
本科教育
管理制度
培养方案
教学大纲
实践教学
教学资源
学科科研
重点学科
科研项目
科研成果
实验室建设
江苏省重点实验室
常州市重点实验室
江苏省协同创新中心分...
电气信息工程学院中心...
研究生教育
硕士生导师
电气工程方向
储能技术方向
新一代电子信息技术方...
政策文件
研教动态
学生工作
“一站式”学生社区
党建引领
队伍入驻
学生参与
文化建设
数字赋能
条件保障
学工队伍
制度建设
学生日常服务(管理)...
学生勤助贷补制度
学工队伍管理制度
学风建设
学业指导
办事流程
双进行动
党群工作
党建工作
制度建设
理论学习
廉洁文化
组织机构
工会工作
活动掠影
民主管理
共青团工作
学生组织
学生风采
社团活动
关工委工作
组织机构
工作动态
主题教育
下载中心
教学常用表格
人事常用表格
其它常用表格
规章制度
English Version
Overview
Platform
R&D Focus
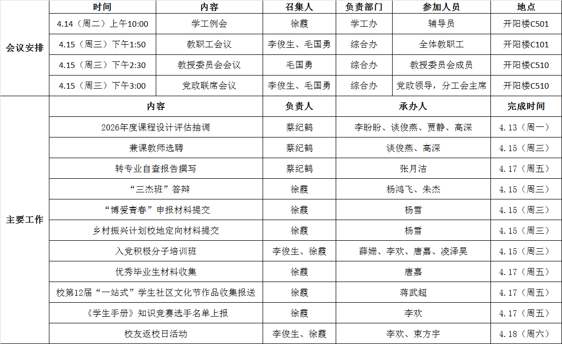
电气学院第七周工作安排(4.13-4.19)
发布人:电气信息工程学院 发布时间:2026-04-13 浏览次数:
13